货拉拉公开算法机制:司机自主抢单 “就近优先”分配订单占九成
创始人
2025-03-14 08:00:48
0

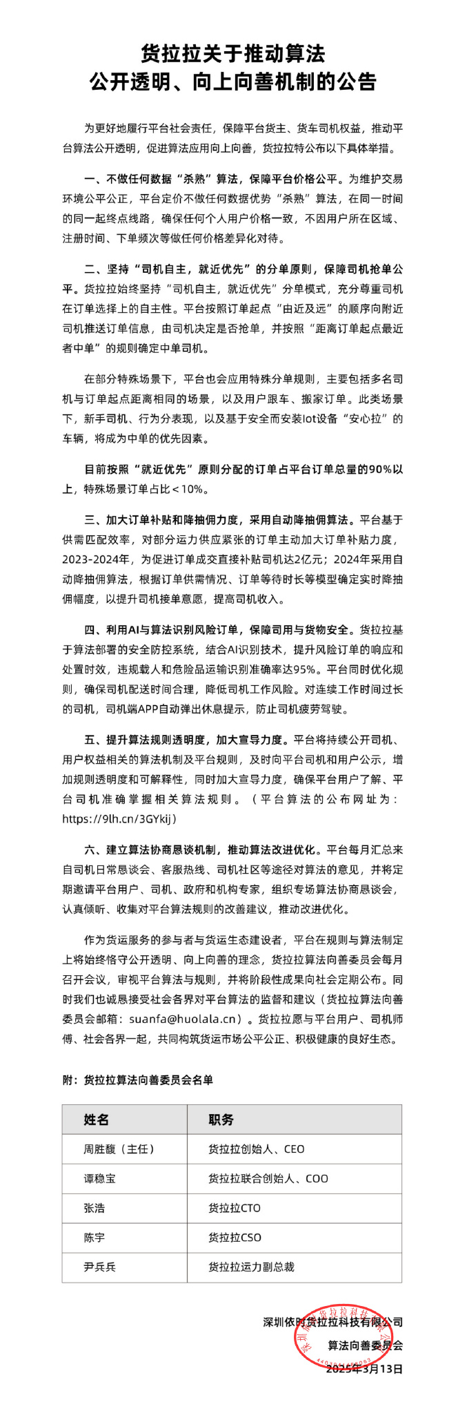
【大河财立方消息】3月13日,货拉拉发布了《货拉拉关于推动算法公开透明、向上向善机制的公告》,向社会公开其核心算法是采用“司机自主,就近优先”分单模式。其中,按照“就近优先”原则分配的订单占平台订单总量的90%以上。货拉拉也成为行业内首个公开算法的货运平台。

相关内容

热门资讯

《决胜巅峰》游镰怎么玩 游镰技...   决胜巅峰游镰:技能、出装及玩法详解   在MOBA手游《决胜巅峰》中,游镰凭借其强大的法术输出能...
中国电信集团拟清仓离场!650... 【大河财立方消息】 2月13日消息,汉口银行2460万股股份在上海联合产权交易所挂牌转让,底价650...
加沙地带陷入严重水危机 以军围... 以军对加沙地带北部持续进行围困,使得当地的饮水难问题愈发严峻。在加沙城,无数家庭每日为了一桶水四处奔...
中国农业发展银行原总监兼内部审... 2025年4月23日,贵州省黔东南苗族侗族自治州中级人民法院一审公开开庭审理了中国农业发展银行原总监...
伊朗表示不会放弃回应以色列“侵... 新华社德黑兰10月28日电(记者姚兵 陈霄)伊朗外交部发言人巴加埃28日在记者会上表示,伊朗不会放弃...
江陵县六合垸管理区举办"家国同... 荆楚网(湖北日报网)讯(通讯员 朱民)金秋送爽,丹桂飘香。9月29日下午,荆州市江陵县六合垸农垦文化...
村民开小货车给农机买柴油被罚3... 极目新闻评论员 屈旌 12月13日,安徽淮南村民顾小虎(化名)反映,他开小货车去加油站购买柴油给农机...
揭开光明的希望:爱眼公益行助力... 在湘潭市分水乡,一个充满温暖与希望的活动正在进行。刘阿姨,今年72岁,自从确诊为白内障后,她的生活体...
两天对叙空袭约310次 专家称... 叙利亚正处于过渡关键期,而目前火药味却仍未散去。以色列一面声称不会干涉叙利亚内政,一面却频频对叙利亚...
黄河科技学院附属中学:适合学生... 教育的艺术不在于传授,而在于激励鼓励和唤醒。诞生于1997年的黄河科技学院附属中学,深耕特色教育20...